|
<< Click to Display Table of Contents >> Navigation: 1. Starting Guides > 1.1.2 What you see is what you get: as standalone EXE file |
Starting Guide
Smart Package Robot 2.0
Why do we call them "Standalone-EXE" files?

Well, it's because these files are self-sufficient and independent.
They don't require any other files or programs to run on the target system, which means you don't need to install SPR or anything else for that matter.
They are truly standalone!
What's more, these Standalone-EXE files are incredibly compact.
Believe it or not, they could even fit on an old-school floppy disk!
When you launch one of these files, it replays all of your recorded actions on the target machine, just like a perfectly rehearsed performance.
It's crucial to highlight that the underlying MiniRobots Technology does not rely on screen coordinates or fixed time delays, unlike some other automation systems. Instead, your scripts are synchronized with the actions of the setup program, mimicking the way a human would interact with the system.
This makes SPR's automation more reliable and adaptable.
Moreover, the current version of MiniRobots does not depend on VB 6, Visual C, or any other runtimes being installed on the target system.
This makes SPR even more flexible and easy to use across various systems.
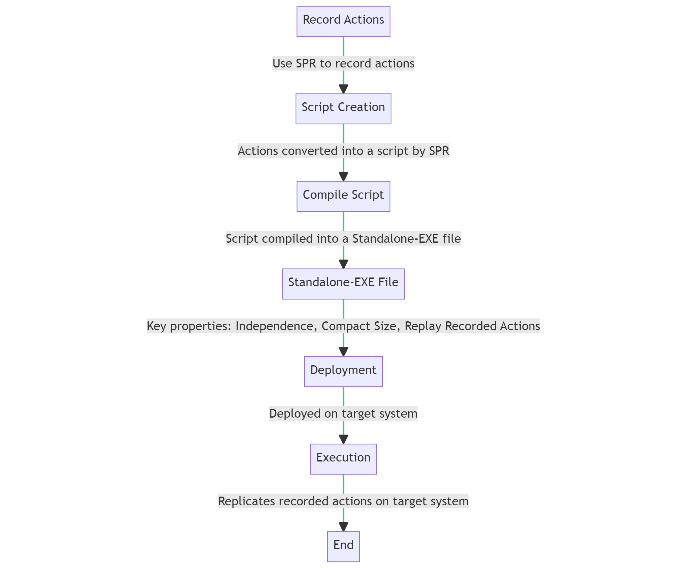
If you use SPR for automated setups, you will often follow this path:

The flowchart follows these steps:
1.Record Actions: Use the SPR to record the desired actions on your own system.
2.Script Creation: The actions recorded are then converted into a script by SPR.
3.Compile Script: The script is then compiled into a Standalone-EXE file.
4.Standalone-EXE File: Highlight the key properties of this file - independence (no dependencies on the target system), compact size (small enough to fit on a floppy disk), and the capability to replay recorded actions.
5.Deployment: The Standalone-EXE file is then deployed on the target system where it can run without the need for SPR or any other program.
6.Execution: The Standalone-EXE file runs on the target system, replicating the recorded actions as if a human were performing them.
See also:
•1.1.1 What else is it good for?
•1.1.2 What you see is what you get: as standalone EXE file